
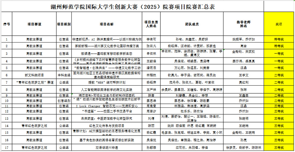
经学工办校对整理、学院组织专家进行匿名评审,共有2个项目获得院赛特等奖,3个项目获得院赛一等奖,5个项目获得院赛二等奖,7个项目获得院赛三等奖。具体项目信息公示如下:

公示期内,任何单位或个人对公示结果持有异议,可通过书面形式进行实名反馈。
公示时间:2025年4月14日至4月16日
联 系 人:王康
联系方式:0572-2321520


版权所有:湖州师范大学外国语学院 地址:浙江省湖州市学士路1号4号楼
电话:0572-2321099 邮箱:wgyxy_bg@huznu.edu.cn
技术支持:苏迪科技 浙ICP备10025412号
官方微信 |

